Fytolicentie verlenging bij onvoldoende bijscholingen
In juni werd door FOD de definitieve procedure voorgesteld voor wie niet de nodige bijscholingen voor de fytolicentie haalt tegen de vervaldatum. Daarnaast werd ook de update van de nieuwe software van het fytoweb voorgesteld.


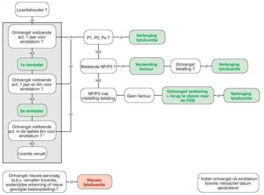
Allereerst overlopen we wat de algemene werkwijze is voor de verlenging van de fytolicentie. Wie voldoende vormingsactiviteiten binnen de geldigheidsduur van de licentie volgt, behoudt zijn fytolicentienummer:
- De niet betalende fytolicentie (= P1 of P2) wordt dan vanaf de vervaldatum automatisch verlengd voor zes jaar zonder dat je zelf actie hoeft te ondernemen.
- Wie over een betalende fytolicentie (= NP of P3) beschikt en voldoende bijscholingsmomenten volgde, kan zijn fytolicentie verlengen op voorwaarde dat hij/zij de factuur voor de verlenging tijdig betaalt. De begindatum licentie = datum ontvangst betaling.
Nieuw is dat je de factuur niet meer ter persoonlijke titel dient te betalen. Het zal in de toekomst ook mogelijk zijn om een ander facturatie adres op te geven.
FOD Volksgezondheid zal zelf de houders van de niet-commerciële NP/P3 (=vrijstelling betaling) contacteren. Wens je een verlenging van de vrijstelling tot betaling, bezorg je de FOD Volksgezondheid opnieuw een verklaring waarin je vermeldt waarom je een vrijstelling aanvraagt.
Je fytolicentie behouden
Het is nodig om tijdig de nodige bijscholingen te volgen.
Behalve in de huidige overgangsperiode van fytolicenties met een geldigheidsduur van 5, 6 of 7 jaar, heb je standaard een periode van zes jaar om de nodige vormingsactiviteiten te volgen. Met andere woorden, de vormingsactiviteiten die je vijf jaar voor het einde van de geldigheidsduur volgde, zijn maar één jaar meer geldig. Wie zijn bijscholingen volgt binnen de geldigheidsduur, zal zijn fytolicentie behouden.
Een opmerking echter, is dat tussen de laatste bijscholing en de definitieve registratie bij FOD er een periode van enkele weken tot maanden kan zitten. In deze periode is uw fytolicentie niet meer actief.
Dit houdt in dat alle activiteiten gekoppeld aan de fytolicentie zoals toedienen, aankoop, advies en stockage niet meer toegelaten zijn. Ze is dus tijdelijk vervallen. Vanaf het moment dat FOD Volksgezondheid de registratie ontvangt, wordt de fytolicentie terug actief en wordt ze pas dan voor een nieuwe periode van 6 jaar verlengd.
In tabel 1 vind je het aantal te volgen bijscholingen in functie van de fytolicentie.

Wat bij onvoldoende bijscholingsmomenten
Wie onvoldoende vormingsactiviteiten volgde tegen de vervaldatum, verliest onherroepelijk zijn fytolicentie. Je moet dus een nieuwe fytolicentie aanvragen. Die aanvraag kan pas goedgekeurd worden na het volgen van de ontbrekende bijscholingen. Je ontvangt bijgevolg vanaf dat moment ook een nieuw fytolicentienummer, met een geldigheidsduur van 6 jaar vanaf dat je de nieuwe licentie krijgt. De periode tussen de vervallen licentie en de nieuwe wordt aanzien als een periode van inbreuk. Let hier dus goed mee op en volg tijdig je bijscholingen zodat je verlenging tijdig gebeurt.
Wie onvoldoende bijscholingen volgde tegen de vervaldatum kan ook een nieuwe basisopleiding volgen. Ook hiervoor moet een nieuwe aanvraag ingediend worden. De aanvraag kan pas gebeuren nadat de fytolicentie vervallen is. De datum sluit niet noodzakelijk aan bij de vorige licentie.
Als je jouw fytolicentie niet wenst te verlengen, dan hoef je niets te ondernemen. Vanaf de vervaldag zijn gebruik, stockage, aankoop, verkoop en advies niet meer mogelijk.
Wederzijdse erkenning en grensboeren
Voor fytolicentiehouders die een fytolicentie hebben via de wederzijdse erkenning (buitenlandse fytolicentie die toelaat om een Belgische fytolicentie aan te vragen) moeten een nieuwe fytolicentie aanvragen. De einddatum van de fytolicentie wordt gelijkgesteld aan deze van de buitenlandse licentie. Voor een betalende licentie wordt de betaling pro rata geregeld in functie van de geldigheidsduur (€220 voor 72 maanden).
Voor buitenlanders is het ook mogelijk om de Belgische bijscholingen te volgen. Zo kunnen ze hun Belgische fytolicentie behouden. Daarnaast moeten ze zich voor de licentie in hun eigen land ook voldoende bijscholen.
Belgische grensboeren moeten wel opletten met de geldigheidsduur in het buitenland: deze verschilt van de Belgische fytolicentie. De Nederlandse spuitlicentie en de Franse Certiphyto zijn bijvoorbeeld maar 5 jaar geldig. Voor meer info neem contact op met FOD.
Praktische werking
FOD zal een individuele communicatie voeren in het kader van de verlenging van de fytolicentie. Deze communicatie zal verlopen via mail voor iedereen die zijn mailadres in zijn online dossier ingevuld heeft. Je online dossier kan je terugvinden op www.fytolicentie.be . Je kan hier je persoonlijke gegevens controleren aan de hand van je identiteitskaart en bijhorende code. Er zal ook een communicatie per brief mogelijk zijn indien je mailadres niet gekend is in het online dossier. Het is daarom opletten voor oude en foutieve mailadressen.
Eén jaar voor de vervaldatum zal er een mail of brief gestuurd worden met de melding hoeveel bijscholingen je al gevolgd hebt en hoeveel je er nog dient te volgen. Wie 6 maand voor de vervaldatum nog steeds niet in orde is, krijgt nogmaals een laatste herinnering. Voor betalende licenties wordt dezelfde procedure toegepast en wordt gevraagd naar de facturatiegegevens of naar een verklaring betreffende de vrijstelling.
In het najaar wordt de website (Fytoweb) en de software geüpdatet. Voor wie zijn gegevens in zijn online dossier volledig ingevuld zijn, zal het niet meer nodig zijn om in te loggen met de E ID-kaart om zijn stand van zaken op te volgen. Het mailadres (uniek) gecombineerd met het rijksregisternummer zal voldoende zijn om deze info in te winnen. In communicatie met de overheid zal ook maar 1 mailadres meer geldig zijn per landstaal. Voor Vlaanderen wordt dit: fytolicentie@health.fgov.be . Wie vragen heeft over zijn fytolicentie en de bijscholingen mag steeds contact nemen via dit mailadres.
Het zal ook gemakkelijker zijn om een nieuwe licentie aan te vragen via het online aanvraagformulier. Dit zal kunnen op basis van een vervallen licentie. Het online formulier zal ook nog de enige mogelijkheid zijn om een aanvraag in te dienen. Er zal ook een tweede mailadres (hoeft niet uniek te zijn) mogelijk zijn om bv. kopieën aan te vragen. Ook het facturatieadres kan aangepast worden. Adreswijzigingen, overlijdens… worden automatisch ontvangen via het rijksregister en aangepast. Indien nodig zal je ook meerdere bijlagen aan uw dossier kunnen toevoegen. Bv. verklaring van niet commerciële voorlichter zal afzonderlijk toegevoegd worden.

Besluit
Kijk in jouw online dossier of alle gegevens correct ingevuld zijn. Raadpleeg het dossier om na te gaan hoeveel bijscholingen je nog moet volgen. Volg tijdig de nodige bijscholingen.
Wie nog geen fytolicentie heeft, kan ook via het aanvraagformulier een fytolicentie aanvragen.
Een geldig diploma of getuigschrift (zie lijst op Fytoweb) dat je haalde tijdens je studies (middelbaar, hoger, naschools…) kan in aanmerking komen voor de fytolicentie. Indien je je diploma langer dan 6 jaar geleden behaalde, dan kan je door voldoende bijscholingen te volgen toch nog een fytolicentie krijgen en hoef je geen basisopleiding te volgen.





